
学院三个专业入选
全国技工院校工学一体化第三阶段建设专业
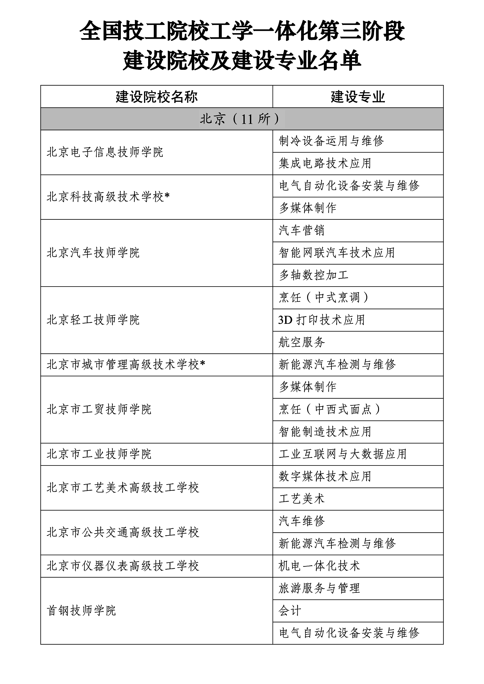
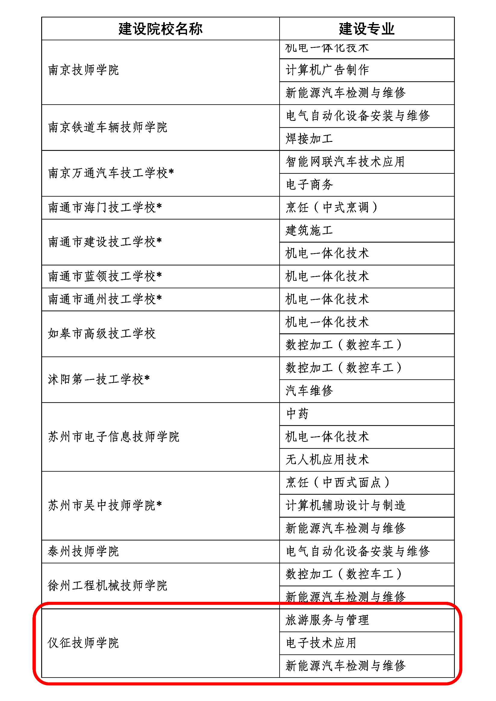
近日,人力资源和社会保障部公布了《人力资源社会保障部办公厅关于公布全国技工院校工学一体化第三阶段建设院校及建设专业名单的通知》,学院旅游服务与管理、电子技术应用、新能源汽车检测与维修三个专业成功入选第三阶段建设专业。



为贯彻落实《技工教育“十四五”规划》和《推进技工院校工学一体化技能人才培养模式实施方案》,人社部启动了推进技工院校工学一体化建设院校和建设专业申报工作,仪征技师学院积极参与,目前共有4个专业成功入选。
下一步,学院将继续深化校企合作,促进产教融合,不断强化专业和课程内涵建设,加快工学一体化教学资源、教学方法、教学场地、师资队伍等建设,扎实推进工学一体化教学实施,提升技能人才培养质量,为培育高素质技术技能人才铸牢基础。
通讯员:李子震 孙晋平



